Last edited on 2011-06-06 21:27:08 by stolfi

Cache/Memory Performance Benchmarks of
Shared-Memory Multiprocessor Machines

Main plots

Elapsed time - Linear scale

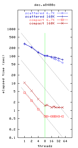
These plots show the elapsed time for the main section of the test-threads benchmark, as a function of the number of parallel threads.

These are the three most significant tests, with the following configurations:

Other tests are shown in a separate page.

For each machine, the program was executed with working sets of two different sizes---6.7 KB and 160 KB---and two different distributions in memory---compact, and scattered over 6 GB. The green line shows the number of processors available to the benchmark.

dec.a8400c sgi.momentum sun.buddy

Elapsed time - Log scale

These plots show the same data in a log-log scale, so that the "compact" tests can be compared. The gray lines show the slope of the ideal parallel speedup, namely Time(N threads) = Time(1 thread)/N.

dec.a8400c sgi.momentum sun.buddy

More plots

Alternative tests

Various IC machines